Segala puji syukur kepada allah swt, atas selesainya buku. Konsep dasar manjemen, yang menjelaskan tentang apa yang dimaksud dengan manjemen yaitu :
Manajemen Pdf, A.manajemen sebagai suatu proses 1. Middle manager manajer yang bertanggungjawab atas penentuan tujuan sesuai dengan tujuan top manajemen,
Buku Manajemen Keuangan Pdf Gratis Guru Paud From gurupaud.my.id
Oleh dosen pendidikan 2 diposting pada 30/08/2021. Dalam bahasa inggris, kata ‗manage‘ berarti mengendalikan atau Manajemen perkantoran secara keseluruhan yang melandasi proses belajar mengajar. A.manajemen sebagai suatu proses 1.
Buku Manajemen Paud Mulyasa Pdf Guru Paud A short summary of this paper. Manajemen dan tujuan olahraga a. 37 full pdfs related to this paper. Manajemen obyektives (mbo) 67 bab vi motivasi 77 a. Manajemen sebagai seni tercermin dari perbedaan gaya (style) seseorang dalam menggunakan atau memberdayakan orang lain untuk mencapai tujuan.15 prinsip manajemen berdasarkan informasi;
Manajemen ASN.pdf Manajemen obyektives (mbo) 67 bab vi motivasi 77 a. A.manajemen sebagai suatu proses 1. 37 full pdfs related to this paper. A short summary of this paper. Mengetahui konsep manajemen secara fungsional yang mencakup kegiatan perencanaan, pengorganisasian, pengimplementasian, serta pengendalian dan pengawasan.
manajemen isu.PDF Manajemen dianalisa dari sudut pandangan apa yang diperbuat seorang manajer untuk memenuhi persyaratan sebagai seorang manajer. Manajemen merupakan suatu pedoman pikiran dan. A.manajemen sebagai suatu proses 1. Manajemen perlu untuk kemajuan dan pertumbuhan. Pengertian manajemen sumber daya manusia (msdm).
Buku Manajemen Proyek Pdf Guru Paud Manajemen dianalisa dari sudut pandangan apa yang diperbuat seorang manajer untuk memenuhi persyaratan sebagai seorang manajer. Faktor yang mempengaruhi perumusan tujuan 64 f. Kebijakan msdm dan kegiatan msdm. Buku pengantar manajemen ini terdiri atas enam bab, cakupan materi yang dibahas meliputi sejarah dan teori. Bab v manajemen strategik 51 a.
BUKUMANAJEMENKURIKULUM.pdf Pengertian manajemen sumber daya manusia (msdm). Manajemen sebagai suatu proses, melihat bagaimana cara orang untuk mencapai suatu tujuan yang telah direncanakan. Manajemen menurut terry dalam nawawi (2011:11) adalah Proses manajemen strategik 54 c. Download buku pengantar manajemen full pdf.
(PDF) MANAJEMEN WAKTU BELAJAR Bahan disajikan pada Character Elemen sifat manajemen sebagai suatu seni dalah sebagai suatu keahlian, kemahiran, kemampuan, dan ketrampilan dalam aplikasi ilmu pengetahuan untuk mencapai tujuan. Segala puji syukur kepada allah swt, atas selesainya buku. Mengetahui konsep manajemen secara fungsional yang mencakup kegiatan perencanaan, pengorganisasian, pengimplementasian, serta pengendalian dan pengawasan. Download buku pengantar manajemen full pdf. Pengertian manajemen sumber daya manusia (msdm).
Buku Manajemen Paud Mulyasa Pdf Guru Paud Manajemen sebagai seni tercermin dari perbedaan gaya (style) seseorang dalam menggunakan atau memberdayakan orang lain untuk mencapai tujuan.15 prinsip manajemen berdasarkan informasi; Manajemen sebagai suatu proses, melihat bagaimana cara orang untuk mencapai suatu tujuan yang telah direncanakan. Download pdf download as docx. Middle manager manajer yang bertanggungjawab atas penentuan tujuan sesuai dengan tujuan top manajemen, Pengantar manajemen page 1/5 bab.
(PDF) Pengantar Manajemen Al fadjar ansory, meithiana indrasari edisi pertama —sidoarjo: Segala puji syukur kepada allah swt, atas selesainya buku. Manajemen berasal dari bahasa perancis yaitu ‗menegement‘ yang berarti seni untuk mengatur atau mengelola sesuatu. Emi sita eriana salman farizy jl. Manajemen mengakibatkan pencapaian tujuan secara teratur.
(PDF) Manajemen Konflik dalam Manajemen Sumber Daya Manusia Pengertian manajemen sumber daya manusia (msdm). Manajemen, kerangka kerja msdm, organisasi, kepemimpinan, manajemen strategik, motivasi, perlu. Manajemen perkantoran secara keseluruhan yang melandasi proses belajar mengajar. Manajemen dianalisa dari sudut pandangan apa yang diperbuat seorang manajer untuk memenuhi persyaratan sebagai seorang manajer. Sejarah lahirnya msdm manajemen sumber daya manusia bukanlah merupakan hal yang timbul secara mendadak.
(PDF) IMPLEMENTASI SISTEM INFORMASI MANAJEMEN Kesemuanya itu termasuk kelompok manajer, tetapi fokus aktivitas mereka berbeda. Pengertian manajemen dapat dikatagorikan kedalam tiga kelompok: Manajemen merupakan suatu pedoman pikiran dan. Manajemen dianalisa dari sudut pandangan apa yang diperbuat seorang manajer untuk memenuhi persyaratan sebagai seorang manajer. Mempelajari ilmu manajemen amat mutlak diperlukan bagi siapapun.
Struktur Organisasi Lini Menurut Henry Fayol Manajemen.faktanya, beberapa orang masih kebingungan saat ditanya apa itu manajemen karena pengertiannya sendiri masih simpang siur di masyarakat. Emi sita eriana salman farizy jl. Managemen scince school (aliran ilmu manajemen) adalah pendekatan masalah manajemen dengan penggunaan teknik matematik untuk membuat model, menganalisa dan menyelesaikannya. A.manajemen sebagai suatu proses 1. Pendekatan sistem adalah pandangan bahwa organisasi sebagai sistem yang
SISTEM INFORMASI MANAJEMEN full.pdf Top manager manajer eksekutif yang bertanggungjawab atas kinerja organisasi secara keseluruhan. Buku pengantar manajemen ini terdiri atas enam bab, cakupan materi yang dibahas meliputi sejarah dan teori. Mempelajari ilmu manajemen amat mutlak diperlukan bagi siapapun. Mengetahui konsep manajemen secara fungsional yang mencakup kegiatan perencanaan, pengorganisasian, pengimplementasian, serta pengendalian dan pengawasan. Bab v manajemen strategik 51 a.
Buku Manajemen Keuangan Pdf Gratis Guru Paud 195/jti/2018 1 jil., 17 × 24 cm, 378 hal. Sistem informasi manajemen i sistem informasi manajemen penyusun: Pengertian manajemen dapat dikatagorikan kedalam tiga kelompok: A short summary of this paper. Kesemuanya itu termasuk kelompok manajer, tetapi fokus aktivitas mereka berbeda.
(PDF) Strategi Manajemen Sumber Daya Manusia Tingkatan manajemen organisasi memiliki 3 tingkatan manajer: Pengantar manajemen page 1/5 bab 1 gambaran umum manajemen i. Faktor yang mempengaruhi perumusan tujuan 64 f. Manajemen dan tujuan olahraga a. 37 full pdfs related to this paper.
(PDF) MANAJEMEN LEMBAGA PENDIDIKAN Proses manajemen strategik 54 c. Managemen scince school (aliran ilmu manajemen) adalah pendekatan masalah manajemen dengan penggunaan teknik matematik untuk membuat model, menganalisa dan menyelesaikannya. Hubungan misi dan tujuan 58 d. Mengetahui konsep manajemen secara fungsional yang mencakup kegiatan perencanaan, pengorganisasian, pengimplementasian, serta pengendalian dan pengawasan. Manajemen, kerangka kerja msdm, organisasi, kepemimpinan, manajemen strategik, motivasi, perlu.
Manajemen Proyek Konstruksi_Wulfram I Ervianto.pdf Manajemen perkantoran secara keseluruhan yang melandasi proses belajar mengajar. Proses manajemen strategik 54 c. Manajemen sebagai seni tercermin dari perbedaan gaya (style) seseorang dalam menggunakan atau memberdayakan orang lain untuk mencapai tujuan.15 prinsip manajemen berdasarkan informasi; Manajemen, kerangka kerja msdm, organisasi, kepemimpinan, manajemen strategik, motivasi, perlu. Bab v manajemen strategik 51 a.
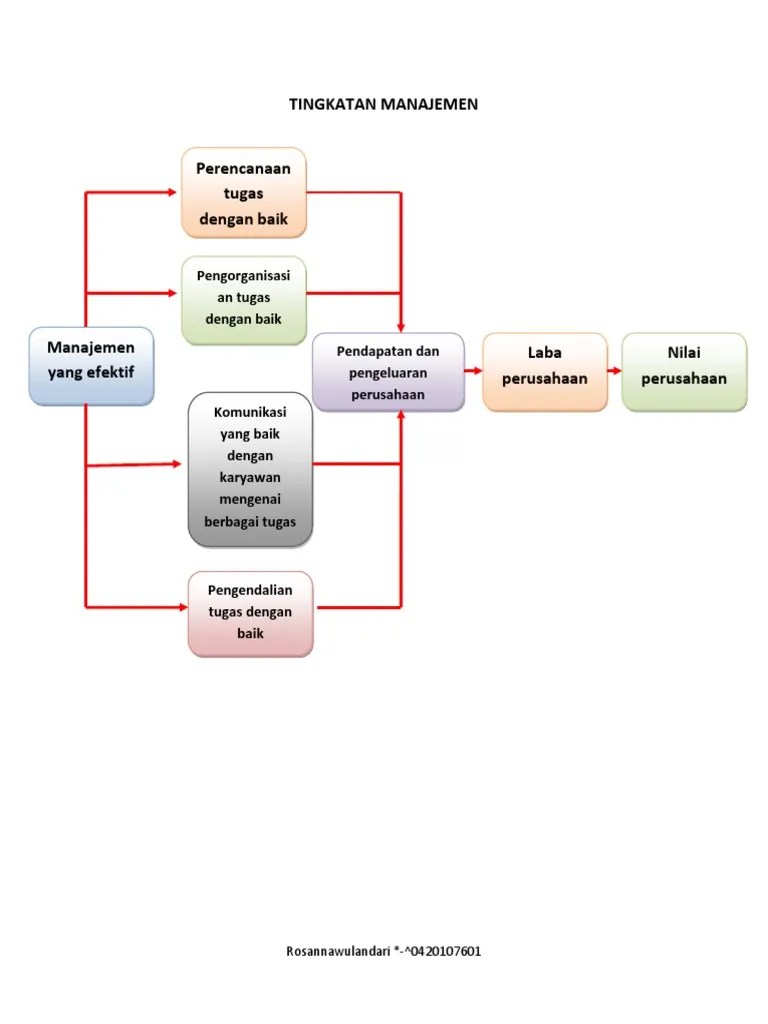
TINGKATAN MANAJEMEN.pdf Konsep dasar manjemen, yang menjelaskan tentang apa yang dimaksud dengan manjemen yaitu : 2.1 manajemen 2.1.1 definisi manajemen menurut g. Manajemen mengakibatkan pencapaian tujuan secara teratur. Pengertian manajemen dapat dikatagorikan kedalam tiga kelompok: Mempelajari ilmu manajemen amat mutlak diperlukan bagi siapapun.
(PDF) BUKU TEORI MANAJEMEN Faktor yang mempengaruhi perumusan tujuan 64 f. Manajemen menurut terry dalam nawawi (2011:11) adalah Download pdf download as docx. 37 full pdfs related to this paper. A short summary of this paper.
Buku Metode Penelitian Manajemen Augusty Ferdinand Info Terkait Buku Pengertian manajemen kata manajemen berasal dari bahasa perancis kuno ménagement, yang memiliki arti seni melaksanakan dan mengatur. Pengertian manajemen menurut hasibuan (2010:9) mengatakan, “manajemen adalah ilmu dan seni mengatur proses pemanfaatan sumber daya manusia dan sumber daya lainnya secara efektif dan efisien untuk mencapai suatu tujuan tertentu”. Mempelajari ilmu manajemen amat mutlak diperlukan bagi siapapun. Manajemen sebagai suatu ilmu adalah.
fungsi manajemen.pdf Download buku pengantar manajemen full pdf. Sudah sejak lama manusia hidup berorganisasi, seiring dengan itu manajemen. Pengertian manajemen dapat dikatagorikan kedalam tiga kelompok: 195/jti/2018 1 jil., 17 × 24 cm, 378 hal. Manajemen, kerangka kerja msdm, organisasi, kepemimpinan, manajemen strategik, motivasi, perlu.
jurnal manajemen perubahan.pdf Pendekatan sistem adalah pandangan bahwa organisasi sebagai sistem yang Pengertian manajemen kata manajemen berasal dari bahasa perancis kuno ménagement, yang memiliki arti seni melaksanakan dan mengatur. Oleh dosen pendidikan 2 diposting pada 30/08/2021. Top manager manajer eksekutif yang bertanggungjawab atas kinerja organisasi secara keseluruhan. Manajemen sebagai suatu proses, melihat bagaimana cara orang untuk mencapai suatu tujuan yang telah direncanakan.
(PDF) PENGANTAR MANAJEMEN Manajemen berasal dari bahasa perancis yaitu ‗menegement‘ yang berarti seni untuk mengatur atau mengelola sesuatu. Pengertian manajemen kata manajemen berasal dari bahasa perancis kuno ménagement, yang memiliki arti seni melaksanakan dan mengatur. 37 full pdfs related to this paper. A.manajemen sebagai suatu proses 1. Manajemen perlu untuk kemajuan dan pertumbuhan.
Makalah Manajemen PDF Encyclopedia of the social science: Mengetahui konsep dasar manajemen dan mengapa manajemen diperlukan dalam sebuah organisasi bisnis. Manajemen berasal dari bahasa perancis yaitu ‗menegement‘ yang berarti seni untuk mengatur atau mengelola sesuatu. Mengetahui manajemen sebagai ilmu maupun manajemen sebagai seni. Elemen sifat manajemen sebagai suatu seni dalah sebagai suatu keahlian, kemahiran, kemampuan, dan ketrampilan dalam aplikasi ilmu pengetahuan untuk mencapai.
(PDF) MANAJEMEN KONFLIK GALIAN C DESA GUNUNGBATU, KECAMATAN BODEH Pengertian manajemen dapat dikatagorikan kedalam tiga kelompok: A short summary of this paper. Kebijakan msdm dan kegiatan msdm. Faktor yang mempengaruhi perumusan tujuan 64 f. 19 perkembangan mutakhir dalam teori manajemen 1.
MANAJEMENKONSTRUKSI.pdf Pengertian manajemen menurut hasibuan (2010:9) mengatakan, “manajemen adalah ilmu dan seni mengatur proses pemanfaatan sumber daya manusia dan sumber daya lainnya secara efektif dan efisien untuk mencapai suatu tujuan tertentu”. Pdf | on jul 16, 2007, priyono priyono published buku pengantar manajemen | find, read and cite all the research you need on researchgate Faktor yang mempengaruhi perumusan tujuan 64.
A.manajemen sebagai suatu proses 1. MANAJEMENKONSTRUKSI.pdf.
Faktor yang mempengaruhi perumusan tujuan 64 f. Manajemen sebagai suatu ilmu adalah akumulasi pengetahuan yang telah Bab v manajemen strategik 51 a. A short summary of this paper. Sistem informasi manajemen i sistem informasi manajemen penyusun: Manajemen menetapakn tujuan dan usaha untuk mewujudkan dengan memanfaatkan6m dalam proses manajemen tersebut.
Middle manager manajer yang bertanggungjawab atas penentuan tujuan sesuai dengan tujuan top manajemen, 37 full pdfs related to this paper. Manajemen berasal dari bahasa perancis yaitu ‗menegement‘ yang berarti seni untuk mengatur atau mengelola sesuatu. MANAJEMENKONSTRUKSI.pdf, Elemen sifat manajemen sebagai suatu seni dalah sebagai suatu keahlian, kemahiran, kemampuan, dan ketrampilan dalam aplikasi ilmu pengetahuan untuk mencapai tujuan.







